当前位置:网站首页>第十三章 UML建模
第十三章 UML建模
2023-01-19 15:16:22【万里悲秋常作客,百年多病独登台.】
前言
本文章为看视频所写。
视频链接:174. 15.1 UML建模前言_哔哩哔哩_bilibili
目录
章节提要

一、用例图

二、类图和对象图



- 实现关系:对于接口来说的。
- 泛化关系:是对于类来说的。泛化是继承关系的一种,子类继承父类的所有行为和属性,子类可以新增新的功能或者重写父类功能。
- 多重度:是指两个类之间的关系。
三、顺序图

- 顺序图是动态图,表现的是对象之间的交互关系。
四、 活动图

- 活动图:表现整个流程的处理情况分支状况。

- 带甬道的活动图。
五、状态图
- 状态图:也是动态图:描述的是状态的变迁,以状态为节点; 箭线:代表的是事件。
六、通信图

七、案例分析
1、案例1




正确答案:
1)A:艺术家,B:歌曲,C:乐队,D:歌手,E:音轨,F:唱片(填写时填写类名)
2)(看对端填本端)
3)(因为由题意可知音轨要与它上一条音轨和下一条音轨建立联系,所以音轨与自己还有一个联系)
类 多重度 Track或E 0..1 Track或E 0..1 4)最短事件序列:按任意键->选择歌曲->播放
2、案例2


正确答案:
1)
2)
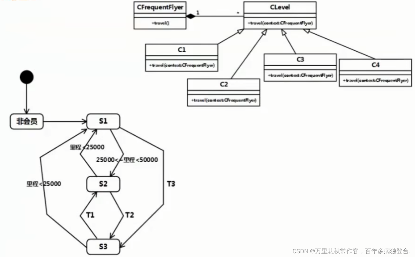
3)状态模式
CLevel的对象
计算飞行里程数,根据里程数判断是否需要调整会员级别(跳转到不同的状态)。
边栏推荐
猜你喜欢
随机推荐
- uni-app 178添加背景提示音(二)
- uni-app 181查看好友朋友圈完善(二)
- uni-app 180查看好友朋友圈完善(一)
- uni-app 176添加背景提示音(一)
- uni-app 175app端兼容处理(二)
- 关于双碳中的一些单位换算
- OpenMP 环境变量使用总结
- TiCDC 源码阅读(三)TiCDC 集群工作过程解析
- OpenMP 环境变量使用总结
- Inside OpenStack Technology
- MapReduce 实验:二次排序
- scrapy框架利用crawlspider全站爬取招聘信息
- scrapy爬虫框架全栈爬取招聘所有数据3000多条记录
- scrapy爬虫框架介绍与实战
- MeterSphere使用beanshell全局断言解决引用JSONObject问题
- 多种汉语方言语音落地应用,微软智能语音解锁更多交互场景
- 超越TensorFlow?Yann LeCun:“Why? PyTorch. That's why.”
- CTA-敏感行为-AppOps方案
- 年金保险排名前十的保险是哪个,安全吗
- 支付宝的年金保险值得入手吗?安全吗?
- 负电压是怎么产生的原理分析
- 迟滞比较器Hysteresiswindow和comparator(窗口比较器)原理
- 残留物与电子PCBA 的可靠性和三防漆涂敷前后可能导致电路板出现故障的变量
- 京东探索研究院 | 2023年十大科技趋势
- A variety of Chinese dialect voice landing applications, Microsoft's intelligent voice unlocks more interactive scenarios
- Is Alipay's annuity insurance worth buying?is it safe?
- Which is the top ten insurance for annuity insurance? Is it safe?
- Use MeterSphere beanshell global assertion reference JSONObject solution
- CNN+LSTM+Attention实现时间序列预测(PyTorch版)
- WebView加载heml代码简单应用
- CTA-Sensitive Behavior-AppOps Solution
- Beyond TensorFlow?Yann LeCun: "Why? PyTorch. That's why."
- 蜻蜓安全工作台程序编排简要说明
- WSL2安装systemd方法
- 安信证券开户安全吗?佣金是万几?
- 大智慧在上面开户安全吗?谁能告诉我一下
- 从合并石子学区间DP
- Golang的基本数据类型-基本使用
- 线扫相机DALSA--卡间同步
- 海康visionmaster-图像Bitmap和CmvdImage互转的方法








